Logo VAH

Nieuws

Na twee jaar hard werken, is begin dit jaar de richtlijn voor de behandeling van dysplastische heupontwikkeling (DHO) bij kinderen tot één jaar afgerond en gepubliceerd. In deze richtlijn is vastgelegd hoe de behandeling van heupdysplasie en heupluxatie bij deze groep kinderen moet worden gedaan en door wie. Het doel van de richtlijn is om te zorgen dat er voortaan in heel Nederland op dezelfde manier wordt behandeld.

De richtlijn is ontwikkeld in opdracht van de Nederlandse Orthopaedische Vereniging (NOV). Dit is de beroepsvereniging van orthopeden in Nederland. Behalve de NOV hebben ook de Nederlandse Vereniging voor Radiologie en Artsen Jeugdgezondheidszorg Nederland de richtlijn geautoriseerd. Dit betekent dat leden van deze organisaties zich aan de richtlijn moeten houden. Ook de VAH en de Patiëntenfederatie Nederland hebben de richtlijn geautoriseerd.

Omdat dit, voor zover bekend, wereldwijd de eerste richtlijn is voor de behandeling van DHO heeft de NOV opdracht gegeven een deel van de richtlijn in het Engels te schrijven. Om die reden wordt in de hele richtlijn de afkorting DDH gebruikt in plaats van DHO. DDH staat voor developmental dysplasia of the hip. Dit is de internationale benaming voor dysplastische heupontwikkeling.

Evidence based

Tijdens de ontwikkeling van de richtlijn is uitgebreid gezocht in de databases met wetenschappelijke onderzoeken naar artikelen over DHO. Vervolgens is gekeken wat de conclusies van de artikelen zijn en wat de kwaliteit van de beschreven onderzoeken is. Die informatie is daarna gebruikt bij het schrijven van de aanbevelingen voor de richtlijn.

Hoewel er heel veel artikelen zijn gepubliceerd over DHO is de kwaliteit van de artikelen lang niet altijd goed genoeg om de conclusies te gebruiken als uitgangspunt voor een behandeling. In die gevallen is voor deze richtlijn gekeken naar de leidraad die de Werkgroep Kinderorthopedie (WKO) van de NOV al een aantal jaar gebruikte. Die leidraad is destijds door de WKO opgesteld in onderling overleg met een groot aantal kinderorthopeden.

Bindend

Medisch-specialistische richtlijnen bevatten aanbevelingen voor goede diagnostiek en behandeling. De NOV schrijft op haar website onder andere: “richtlijnen zijn geen wettelijke voorschriften, maar bevatten op evidence gebaseerde inzichten en aanbevelingen waaraan zorgverleners moeten voldoen om kwalitatief goede zorg te verlenen”.

Afwijken van een richtlijn mag, maar: “als van de richtlijn wordt afgeweken, moet dit – indien relevant – in overleg met de patiënt gebeuren. Afwijkingen van de richtlijn moeten altijd beargumenteerd en gedocumenteerd worden”.

De behandelend arts moet dus altijd aan ouders/verzorgers uitleggen dat er wordt afgeweken van de richtlijn en waarom. Ook moet dit in het dossier worden vermeld.

Modules

In de richtlijn komen de volgende onderwerpen aan bod: organisatie van zorg, diagnostiek, timing van de screening met behulp van echografie, behandeling van stabiele heupdysplasie en behandeling van heupluxaties en instabiele heupen. Deze onderwerpen zijn verdeeld in modules, die elk onafhankelijk van elkaar kunnen worden herzien als daar aanleiding toe is.

Organisatie van zorg

In de module organisatie van zorg staan de randvoorwaarden voor het verlenen van zorg aan kinderen met DHO. Daaronder vallen onder andere de landelijke organisatie, het verwijstraject (aansluitend op de al eerder verschenen JGZ-richtlijn), wie verantwoordelijk is voor de behandeling, wie er lid moeten zijn van het behandelteam, wie de nazorg levert en waar aandacht aan moet worden besteed in de voorlichting en communicatie.

Voor ons als patiëntenvereniging is dit een belangrijke module omdat hierin is vastgelegd dat de behandeling alleen nog mag worden gedaan binnen een kinderorthopedisch netwerk met een ‘DDH-behandelteam’. Dit team moet onder andere bestaan uit twee kinderorthopedisch chirurgen die bekwaam zijn in de behandeling van dysplastische heupontwikkeling en die lid zijn van de WKO. De kinderorthopedische netwerken worden in onderling overleg tussen de ziekenhuizen gevormd.

We hopen dat er op deze manier een einde komt aan de huidige praktijk waarin orthopeden soms niet de juiste diagnose stellen en daardoor ook een verkeerde behandeling starten.

Ook staat in deze module dat ouders/verzorgers moeten worden geïnformeerd over het bestaan van de VAH. Daarbij wordt ook geadviseerd te zorgen voor een aanspreekpunt binnen het ziekenhuis waar ouders/verzorgers terecht kunnen met hun niet-medische vragen.

Diagnostiek

In deze module wordt beschreven hoe de diagnose DHO moet worden gesteld: met echografisch onderzoek volgens de Graf-methode. Als dit niet meer kan doordat de heupkop te veel verbeend is, kan een röntgenfoto worden gemaakt. Echografisch onderzoek kan meestal tot de leeftijd van ongeveer negen maanden worden gedaan.

Graf-methode

Bij een echo volgens de Graf-methode wordt gekeken naar de alfahoek en de bètahoek. De alfahoek zegt iets over de vorm van de heupkom. De bètahoek zegt iets over de positie van de heupkop ten opzichte van de heupkom. De alfahoek moet op elke leeftijd groter of gelijk zijn aan 60 graden. De bètahoek moet op elke leeftijd kleiner of gelijk zijn aan 55 graden.

Een normale heup wordt volgens de Graf-methode type IA genoemd. Daarnaast kent deze methode zes typen DHO: IIA, IIB, IIC, D, III en IV. Type IIA komt alleen voor bij kinderen tot drie maanden en wordt ook wel fysiologische onrijpheid genoemd. Bij IIB en IIC is sprake van heupdysplasie. Bij type D staat de heupkop niet goed in de kom, bij type III is sprake van heupsubluxatie en bij type IV van heupluxatie. In tabel 1 staan de waarden behorend bij de verschillende typen DHO.

Type Alfahoek (in °) Bètahoek (in °) 
IA  ≥60  ≤55
IIA 50-60 55-70
IIB 50-60 55-70
IIC 43-50 70-77
D 43-50 >77
III <43 >77
IV Niet te meten >77

Tabel 1 Typen DHO volgens Graf met bijbehorende alfa- en bètahoek

De diagnostische echo, waarvoor wordt verwezen door de Jeugdgezondheidszorg, mag in elk ziekenhuis worden gemaakt op voorwaarde dat daar voldoende expertise aanwezig is. Blijkt tijdens de echo dat er sprake is van DHO dan moet worden doorverwezen naar een ziekenhuis dat onderdeel is van een kinderorthopedisch netwerk en een DDH-behandelteam heeft.

Timing screening

In Nederland bestaat de screening op DHO uit twee stappen: de Jeugdgezondheidszorg (JGZ) brengt volgens de in 2018 gepubliceerde richtlijn in kaart of er sprake is van risicofactoren en doet een lichamelijk onderzoek om te kijken of er zichtbare afwijkingen zijn. Als er sprake is van risicofactoren en/of een afwijkend lichamelijk onderzoek dan wordt in het ziekenhuis een echo gemaakt om verder te kijken.

In de meeste gevallen wordt bij het volgen van de JGZ-richtlijn de echo op z’n vroegst op de leeftijd van drie maanden gemaakt. In omliggende landen zien we dat dit al op jongere leeftijd wordt gedaan en dat vervolgens ook eerder wordt gestart met behandelen. Daarom is voor de richtlijn gekeken of er studies zijn die aantonen dat de leeftijd van drie maanden moet worden aangepast.

Bij de literatuurstudie zijn geen onderzoeken gevonden die aantonen dat eerder een echo maken zinvol is. Bovendien laat Nederlands onderzoek zien dat er bij echoscreening met drie maanden veel minder kinderen behandeld hoeven te worden omdat ruim 80% van de afwijkende heupen in de eerste drie levensmaanden herstelt zonder spreidmiddel (Roovers, 2005). Daarnaast is inmiddels ook duidelijk geworden dat zelfs na de leeftijd van drie maanden nog spontaan herstel kan optreden bij heupen die zijn gekwalificeerd als Graf type IIB of IIC (Pollet, 2020).

Vroeger echo’s gaan maken, zal leiden tot het veel vaker stellen van de diagnose DHO terwijl het merendeel van de kinderen op de leeftijd van drie maanden een gezonde heup zal hebben. Dit leidt tot overbehandeling, met een groter risico op complicaties, en veel hogere kosten. Zelfs als wordt besloten om na een vroegere echo niet direct te gaan behandelen, maar met drie maanden nogmaals een echo te maken, leidt dit tot een enorme kostenverhoging. Bovendien moet het hele logistieke proces zoals dat er nu is, worden aangepast en ook dat kost veel geld.

Daarom is besloten dat de leeftijd waarop de eerste echo wordt gemaakt niet wordt aangepast.

Doorverwijzen bij afwijkend lichamelijk onderzoek

Wel is in de nieuwe richtlijn expliciet aangegeven dat er bij een afwijkend lichamelijk onderzoek bij een kind jonger dan drie maanden direct moet worden doorverwezen voor een echo. Er is dan mogelijk sprake van luxatie en in dat geval is het wel zinvol om eerder te starten met de behandeling.

Omdat dit niet helemaal overeenkomt met de werkwijze in de JGZ-richtlijn kan het zijn dat dit nog niet direct overal volgens de nieuwe richtlijn gaat. Bij de JGZ-richtlijn zal een opmerking worden geplaatst om hierop te wijzen zodat naarmate de tijd vordert iedereen op de hoogte is van deze aanpassing.

Behandeling van stabiele heupdysplasie

richtlijn ddh stroomschema behandeling stabiele heupdysplasieIn deze module wordt de behandeling beschreven van heupen die volgens de Graf-methode een type IIA, IIB of IIC zijn.

Bij deze typen dysplasie wordt bij kinderen van drie maanden gestart met een afwachtend beleid. Er wordt niet direct gestart met een spreidbehandeling, maar na zes weken opnieuw een echo gemaakt. Als er op dat moment sprake is van verbetering wordt na nogmaals zes weken een echo gemaakt. Is de heup dan genormaliseerd (Graf-type IA) dan is een spreidbehandeling niet nodig.

Is er na zes weken geen sprake van verbetering óf is de heup twaalf weken na de eerste echo niet genormaliseerd dan wordt alsnog gestart met een spreidbehandeling.

Als er een spreidbehandeling nodig is, moet deze met de Pavlik-bandage worden gedaan, tenzij een kind al te groot en/of te sterk is voor deze spreider. Dan kan een andere spreider worden gekozen, bijvoorbeeld de Campspreider.

Er moet elke zes weken met behulp van echografisch onderzoek worden gecontroleerd of de heup al is genormaliseerd. Als een echo niet meer lukt, kan dit worden gedaan met behulp van een röntgenfoto.

Als de heup is genormaliseerd of als een kind de leeftijd van één jaar bereikt, wordt de spreidbehandeling gestopt.

Behandeling van instabiele DHO / heupluxaties

richtlijn ddh stroomschema behandeling instabiele dho heupluxatiesIn deze module wordt de behandeling van Graf typen D, III en IV besproken. De behandeling van deze typen begint met een Pavlik-bandage. Na één week volgt een controle om te controleren of de heupfunctie verandert en of het nodig is de Pavlik-bandage bij te stellen.

Drie tot vier weken na het begin van de spreidbehandeling moet met echo worden gecontroleerd of de heup inmiddels goed in de kom staat en kan worden geclassificeerd als een type IIB of IIC. Is dit het geval dan gaat de spreidbehandeling door tot de heup genormaliseerd is of tot het kind de leeftijd van één jaar bereikt.

Is bij de eerste echocontrole de heup nog geen IIB of IIC (of genormaliseerd) dan wordt nogmaals drie tot vier weken behandeld met de Pavlik-bandage. Daarna wordt weer met echo gecontroleerd of er sprake is van verbetering. Is dit het geval dan gaat de spreidbehandeling door tot de heup genormaliseerd is of tot het kind de leeftijd van één jaar bereikt.

Is ook na de tweede controle geen sprake van een Graf IIB of IIC dan volgt een gesloten repositie en drie maanden gipsbroek.

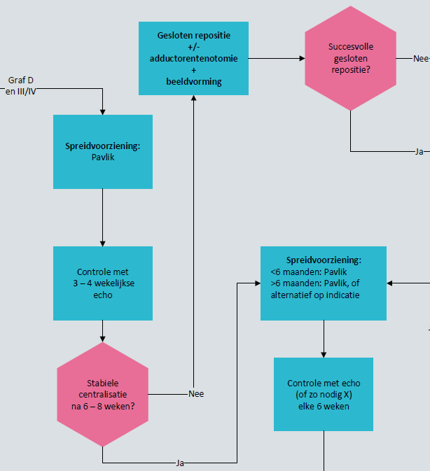
Gesloten heuprepositie bij kinderen met een abductiebeperking

richtlijn ddh stroomschema gesloten heuprepositieBij een deel van de kinderen met Graf type D, III en IV is de heup stijver dan normaal. Dit maakt het moeilijker om de heup in de kom te krijgen. Om die reden wordt dan gekozen voor een tractiebehandeling of voor het verlengen van een spier in de lies (adductorentenotomie). In deze module is gekeken wat volgens wetenschappelijk onderzoek de beste methode is.

Er is geen wetenschappelijk onderzoek dat aantoont dat tractie beter is dan een adductorentenotomie. Wel zijn er vier onderzoeken gevonden waarin bij een groot deel van de kinderen na een periode van tractie alsnog een tenotomie nodig was om de heupkop in de kom te krijgen.

Daarnaast is gekeken naar andere factoren die een rol spelen. Een repositie vindt over het algemeen plaats op de operatiekamer terwijl het kind onder narcose is. Als een tenotomie nodig is, kan die meteen worden gedaan zonder dat er extra kosten worden gemaakt. Ook is een tenotomie over het algemeen niet van invloed op de duur van de ziekenhuisopname.

Een tractiebehandeling betekent enkele dagen tot weken ziekenhuisopname. Dit is belastend voor zowel kind als ouders/verzorgers; fysiek, mentaal, sociaal en op werkgebied. Bovendien zijn de kosten van de opname hoger.

Dit alles maakt dat de aanbeveling in de richtlijn is om kinderen met Graf type D, III en IV bij voorkeur aanvullend te behandelen met een adductorentenotomie en niet met tractie.

Open heuprepositie

Als het niet is gelukt om de heup in de kom te krijgen met een gesloten repositie dan volgt meestal een open repositie. Daarbij wordt het gewricht open gemaakt om eventueel weefsel in de kom weg te halen en het gewrichtskapsel, dat het gewricht omhult en steun geeft, wat strakker te maken.

Bij deze ingreep zijn er verschillende benaderingen die de kinderorthopeed kan gebruiken om bij het heupgewricht te komen. Omdat onduidelijk was welke benadering het beste was, is dat voor deze module uitgezocht.

Daarbij bleek dat er geen goed wetenschappelijk onderzoek is dat hier uitsluitsel over geeft. Om die reden is de aanbeveling dat de kinderorthopeed op basis van zijn of haar expertise bepaalt welke benadering wordt gekozen.

Nabehandeling met gipsbroek

richtlijn ddh stroomschema gipsbroekNa een gesloten of open heuprepositie volgt altijd een gipsbroek. Voor deze module is onderzocht hoe lang de gipsbroek moet blijven zitten, of en zo ja wanneer er een gipswissel moet worden gedaan, hoe tijdens de gipsperiode moet worden gecontroleerd of de heup nog goed in de kom zit en of er direct na de gipsperiode een spreidmiddel moet worden aangemeten.

Tijdens de literatuurstudie werd duidelijk dat er geen onderzoeken zijn die deze vragen kunnen beantwoorden. De aanbevelingen zijn daarom vooral op basis van de expertise van de richtlijnwerkgroep (expert opinion) geformuleerd. Daarbij is ook gekeken naar hoe er tot nu toe werd behandeld.

De duur van de gipsperiode blijft drie maanden. Dit is een gangbare termijn en levert in de meeste gevallen goede resultaten op. Er is geen bewijs dat het voordelen heeft om standaard na zes weken een gipswissel te doen. Er zijn wel duidelijke nadelen te noemen: er is opnieuw narcose (of sedatie) nodig en daarmee ook opnieuw tijd op de operatiekamer en een dagopname. Naast de risico’s van narcose zijn er dus ook hogere kosten mee gemoeid. Ook is er een kans op re-luxatie tijdens het wisselen van de gipsbroek.

Om deze redenen wordt niet geadviseerd om standaard na zes weken een nieuwe gipsbroek aan te leggen. Als een gipsbroek erg vervuild of kapot is of niet goed meer past, is het uiteraard een ander verhaal.

Het controleren van de heup tijdens de gipsperiode moet bij voorkeur worden gedaan met behulp van een echo via de lies.

Als er op de echo of röntgenfoto na het verwijderen van de gipsbroek nog sprake is van restdysplasie (Graf type IIB of IIC) dan is het advies dit te behandelen met een spreidbroek tot de heup is genormaliseerd (Graf type IA) of tot het kind de leeftijd van één jaar bereikt.

Follow-up

Follow-up na de behandeling is niet formeel vastgelegd in de richtlijn omdat die zich beperkt tot het traject voor de eerste verjaardag. De richtlijnwerkgroep heeft hierover wel een advies uitgebracht, gebaseerd op de leidraad die de WKO eerder hanteerde.

Stabiele heupdysplasie

richtlijn ddh stroomschema follow up heupdysplasieVoor kinderen die zijn behandeld in verband met stabiele heupdysplasie (Graf IIB en IIC) is het advies om controles te plannen op 1-jarige leeftijd als het kind goed loopt, 3-jarige leeftijd en 5-jarige leeftijd. Dit geldt ook voor kinderen die geen spreidbehandeling hebben gehad.

Als de heup bij de controle op 5-jarige leeftijd is genormaliseerd, kan de follow-up worden afgesloten.

Instabiele heupdysplasie of luxatie

richtlijn ddh stroomschema follow up heupluxatieVoor kinderen die zijn behandeld in verband met instabiele heupdysplasie of luxatie (Graf D, III en IV) is het advies om controles te plannen op 1-jarige leeftijd, op 2-jarige leeftijd als het kind minimaal zes maanden loopt en vervolgens als het 3, 5, 8, 10 en 18 jaar oud is.

Als bij een van de controles opnieuw sprake is van dysplasie, een instabiele heup of luxatie dan kan een vervolgoperatie nodig zijn. Welke operatie dit moet zijn, is afhankelijk van de ernst van de afwijking en de leeftijd van het kind.

Stroomschema DDH

Hoewel de behandeling voor een heel groot deel in de modules is terug te vinden, staat niet elke stap erin. Dat komt doordat de richtlijn is geschreven aan de hand van uitgangsvragen. Deze vragen zijn geformuleerd naar aanleiding van bekende knelpunten in het behandeltraject. Om toch het hele behandeltraject inzichtelijk te maken, is een stroomschema gemaakt waarin wel elke stap wordt beschreven. Zo kun je in 1 oogopslag zien hoe de behandeling zou moeten verlopen. Delen van dat stroomschema staan ook bij dit artikel. Kom je er niet uit? We kijken graag met je mee!

De richtlijn is af; hoe nu verder?

Nu de richtlijn af is, zouden we natuurlijk het liefste zien dat hij vandaag nog overal in gebruik wordt genomen. Zo werkt het helaas niet. De komende maanden zullen de aanbevelingen uit de richtlijn worden ingevoerd in de praktijk. Dat zal in het ene ziekenhuis sneller gaan dan in het andere. Bovendien moeten de kinderorthopedische netwerken én de DDH-behandelteams nog worden gevormd en geregistreerd bij de NOV. Dat vraagt tijd.

Bij de ontwikkeling van de richtlijn is ook een implementatieplan gemaakt. Daarin staat voor elke module wat er moet worden gedaan, door wie dit moet worden gedaan en hoe snel. Voor de meeste modules en aanbevelingen geldt dat ze binnen één jaar na publicatie moeten zijn ingevoerd, maar voor de volledige implementatie van de richtlijn is één tot drie jaar gepland. Dit betreft met name het vormen van de kinderorthopedische netwerken en DDH-behandelteams.

Dat betekent niet dat mijn collega’s en ik nu achterover leunen en gaan zitten wachten tot alles geregeld is. Je zult ons in de Facebookgroep in reacties uitleg zien geven over de behandeling. Daarin nemen we de richtlijn ook mee. Bij behandelingen die niet volgens de richtlijn gaan, zullen we ouders/verzorgers stimuleren om dit met de behandelend kinderorthopeed te bespreken. Ook zullen we in de loop van dit jaar de inhoudelijke informatie over heupdysplasie bij kinderen op onze website aanpassen aan de hand van de richtlijn. En uiteraard blijven we, aan de hand van ons standpunt kinderorthopedie, ook hameren op behandeling door een kinderorthopeed zolang de kinderorthopedische netwerken nog niet volledig in functie zijn.

Heb je twijfels over de behandeling naar aanleiding van dit artikel? Bespreek ze dan met de behandelend kinderorthopeed en vraag daarbij ook in hoeverre de richtlijn al is meegenomen in het bepalen van de behandeling. Hij/zij kan dan uitleggen waarom bepaalde keuzes zijn gemaakt. Heb je dan nog steeds twijfels? Dan kun je een second opinion bij een andere arts overwegen. Als je er behoefte aan hebt, kun je informatie op maat aanvragen. Dan denken we op basis van onze ervaring met je mee.

Verder lezen

De richtlijn is, inclusief het stroomschema, opgenomen in de Richtlijnendatabase van de Federatie Medisch Specialisten. Daar kun je hem helemaal lezen. 

Dit artikel is geschreven door Renske Pereboom en staat ook in Heupge(w)richt 95.